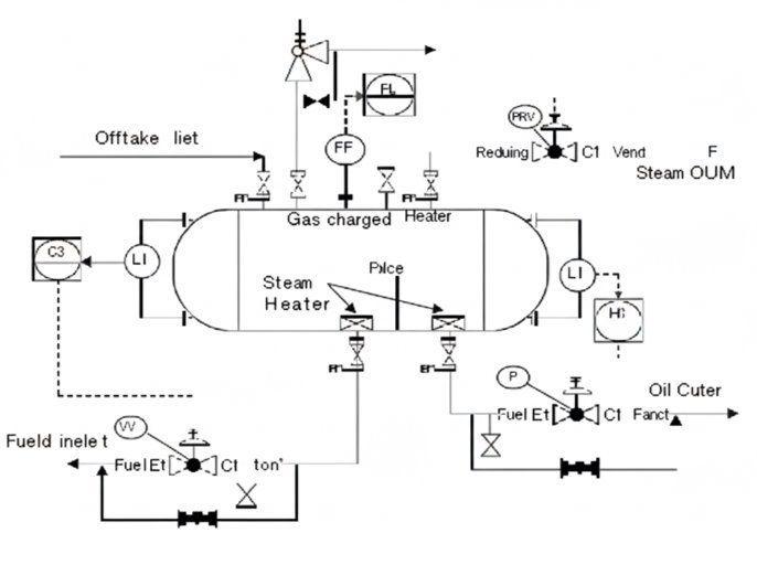
Solutions and Services
- Fuel, Water, Steam, Compressed Air, Purified Water, WFI, Chemical and
- Process Piping
- System Design
- Material Supply
- Fabrication
- Erection, Installation
- Testing, Commissioning and Validation
- Steam Engineering and System Design
- Heating system
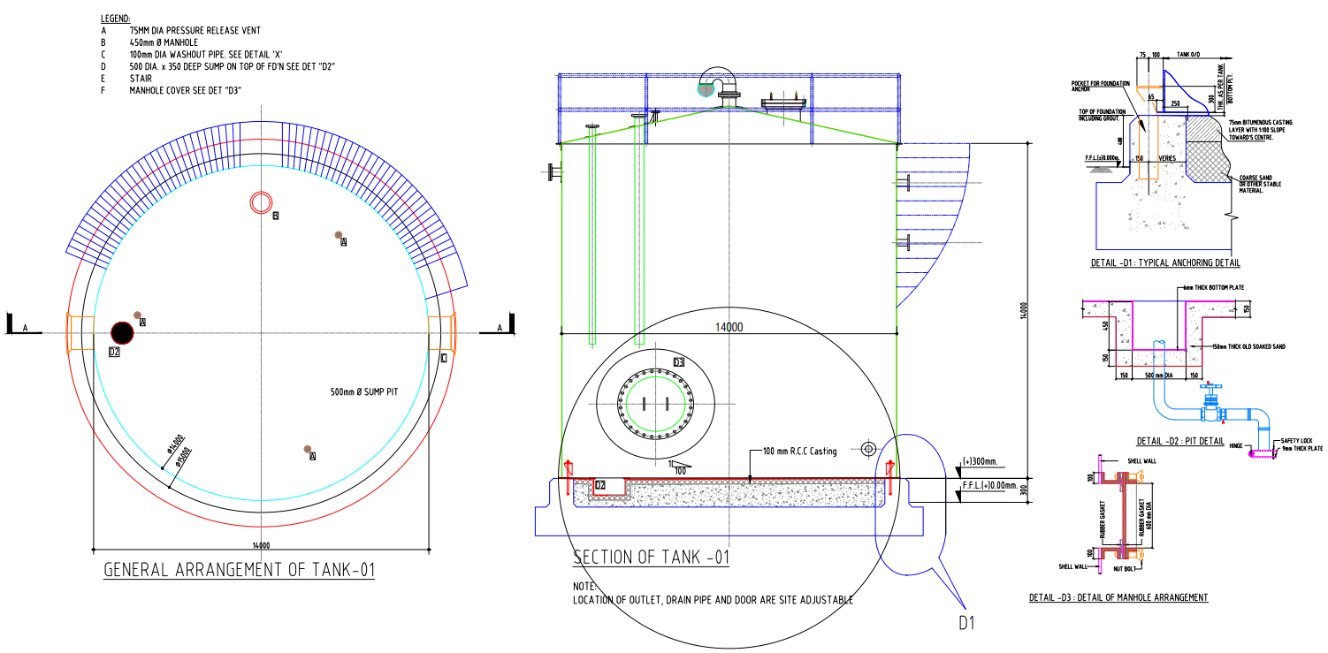
- Tank Design and Engineering
- Statutory Approval
- Third Party Inspection Service
- After Sales Services
Complied Codes and Standards
- ASME B 31.x Piping Code
- ASME Boiler and Pressure Vessel Code
- ASME Section IX Welding Code
- Bangladesh Boiler Authority rules
- Bangladesh Explosive rules
- Bangladesh Petroleum Rules
- API 650 Codes
- Member ASME Bureu Veritas Certified Welders Pumps and Valves Testing Facility


